5.1 背景
有模型方案(含大线扫)与无模型方案的差异:
主程序调用粗定位子程序不一样
5.2 离线软件操作
5.2.1 环境配置
%20V1.1-20250911_c5a67dec-0930-47e2-80a2-c4637841f4c6.png)
图 187
由于现场环境可能出现重新标定tcp或者外部轴范围变更,因此需要检查并更新tcp和外部轴数据。
设置焊枪tcp
%20V1.1-20250911_4af67f41-4117-49ca-af12-eff61938d2b4.png)
图 188
点击绿色的工具名称,鼠标右键,点“工具属性”。
%20V1.1-20250911_e13ae535-e3cb-49da-97e6-8e12b761e7e0.png)
图 189
将示教器中工具1的tcp数据输入到红色框中。
%20V1.1-20250911_c71d01cf-e4a0-41be-a93c-684163be321b.png)
图 190
蓝色框中数值可以微调焊枪尖与TCP的相对位置。
设置激光tcp
%20V1.1-20250911_80e77d0d-222d-4784-9fea-d5885680da08.png)
图 191
在线激光头名称位置点鼠标右键,点“工具属性”。
%20V1.1-20250911_81149c31-9df5-4798-b62c-0b1f5b73a759.png)
图 192
将激光标定结果(先扫后焊标定数据)填入到红色框。
蓝色框中,轨迹TCP偏移表示扫描高度,屏幕TCP偏移表示从标定tcp位置到光源的高度(即传感器视野)。
设置外部轴范围
%20V1.1-20250911_20577a8e-95c5-4299-9309-65b72b388975.png)
图 193
扩展模型绿色的就是外部轴名称,右键,然后点“属性”。
%20V1.1-20250911_93acbffd-a094-483d-80f2-f625c8f71227.png)
图 194
映射:XYZ正方向代表的值。本项目中,X正方向为-e2,Y正方向为+e3,Z正方向为-e1。
在左右极限位置填入每个方向对应的外部轴值的范围(X为e2范围,Y为e3范围,Z为e1范围)。在设置范围时,需要设置的比实际外部轴范围小一点,这样能避免外部轴刚好运行到极限位置时机器人报警。
蓝色框联动设置里,勾选自动规划,联动方向选XYZ。
搜索表示外部轴搜索的方向和范围,按照上图设置即可。
设置工作台
工作台库-右键-新建-输入尺寸-确定
右键-工作衣属性-工作台用途-焊接
注:不设置会出现生产不了程序
%20V1.1-20250911_f400e1e4-eb32-4825-8395-e4aca1de8ac6.png)
图 195
5.2.2 导入模型
%20V1.1-20250911_cbda15ea-5874-4b2e-af37-03b0c3dd4e41.png)
图 196
右键点“工件集合”,点“导入”。
%20V1.1-20250911_a0f2a5f6-7cb6-4e5f-821c-ce1a353394b7.png)
图 197
点“模型导入”。三维模型支持stp格式。如果后缀是.STEP,需要手动将后缀改成.stp。
%20V1.1-20250911_84644ee4-ff81-4094-a445-4290d4d75c81.png)
图 198
等待模型格式转换完成后,点“确认”,工件会加载到环境中。
5.2.3 标定
三点标定
%20V1.1-20250911_15a3f52e-a18e-432e-893f-257076ea7484.png)
图 199
右键点击工件名称,点“工件标定”。
%20V1.1-20250911_ba3b2fd5-dd88-43e0-a164-4a1a322bb8ce.png)
图 200
三点标定功能中,“原点”(1点)和“X方向”(2点)两个点为精确坐标,故标定精度较高。如果工件有变形,则1、2点所在的边能够最大限度保证精度。因此,1、2点通常选择工件上比较明确的点位(不带圆角)。3点可以选择不与直线12垂直的边上的点。
先点
X框,鼠标光标在X框里闪烁时,点模型中1点的位置,数据会自动填入。
%20V1.1-20250911_008a7f87-8a9b-4ef0-a274-8c33dbd60f7c.png)
图 201
三个数据填满后,用机器人枪尖去对实际工件中同样的位置,并将数据按顺序填入到蓝色框中。
%20V1.1-20250911_7bd80565-acea-492d-bea1-af1961d85111.png)
图 202
输入完成后,点“确定”,工件会自动摆放到标定位置。
大线扫粗定位
参照无模型方案,导模型方案,大线扫只用做粗定位
飞行标定(激光二合一)
%20V1.1-20250911_b148972c-3b0c-4727-bced-2cf64551ae9f.png)
图 203
扫描高度能在1.58米,一来一回扫描宽度1.3米,两次重叠部分14cm
直接运行主程序(LX_WeldMain),通过与导入模型对比进行粗定位。
5.2.4自动提取焊缝
由于导模型无底面信息,需要选择工件底面。 (如果提取不出来,可能是未设置底面)
选择工件-右键-工件属性-更新底面-选择工件底面
%20V1.1-20250911_1e221ed0-a261-454c-b67e-17120fab6686.png)
图 204
编程-路径焊接-提取-平焊缝(立焊缝)-完成
%20V1.1-20250911_f0938be9-a1a7-449b-93c0-bd84fba066da.png)
图 205
5.2.5 自动匹配轨迹参数
快速焊缝编辑-工艺设置-姿态模版匹配方式-按照类型
先设置好选项,在自动提取焊缝过程中会自动匹配轨迹参数(软件有轨迹参数库)
%20V1.1-20250911_218cd9ab-951c-4581-856d-6092490b1000.png)
图 206
5.2.6 自动优化轨迹
%20V1.1-20250911_554e638c-9654-4350-9235-f79118e7f3cd.png)
图 207
点击右下角快速优化,进入自动优化界面,点击右下角“自动优化”按钮,等待优化完成即可。
自动优化进度、时间、初始焊缝数量、实际焊缝数量、初始焊缝总长度、实际焊缝总长度及焊达率。
%20V1.1-20250911_eb2557bc-ea69-436e-bb34-0fc341e6175c.png)
图 208
自动优化有两种方式
%20V1.1-20250911_ea9fc1b2-668e-484a-a1c3-e117b7b8f270.png)
图 209
失败立即停止,选择的焊缝有一条不可焊接,自动优化立即停止
自动过滤掉不可焊接焊缝,自动删除不可达焊缝程序,不可达焊缝会显示红色,便于查看不可达焊缝原因
%20V1.1-20250911_3184c285-5422-4526-8a99-9b722c1b060e.png)
图 210
5.2.7 程序生成
%20V1.1-20250911_d6bf92f5-7b8e-4f3b-9443-3023650709bd.png)
图 211
在快速优化界面点击“生成程序”。
%20V1.1-20250911_710b17a2-8c9b-4274-aecd-a84bb9a893a2.png)
图 212
在对应轨迹名称位置右键,并点击“生成程序”。
注:用三点标定,运行子程序,即保存名字的程序(LX_WeldPath1);
用大线扫粗定位或者飞行标定,运行主程序(LX_WeldMain)
5.2.8 在线操作方法
离线编程免示教焊接——飞行标定
点“项目”——“在线控制器”,弹出在线控制器界面。
%20V1.1-20250911_382fef83-5842-432c-8827-10b844d36b9f.png)
图 213
在坐标工位索引位置选择启动的工位编号,可选择工位1或者工位2,或者所有工位。如果勾选所有工位,则先执行工位1,再执行工位2,再回到工位1持续运行。
%20V1.1-20250911_87fa8415-7018-4ce0-963c-3477888d01ff.png)
图 214
在对应工位位置设置扫描起点和扫描终点,或者勾选全扫。
%20V1.1-20250911_6c43f438-5dbe-4d54-bb10-07d72e244fe0.png)
图 215
5.3 多工位和多工件设置
5.3.1 离线软件设置
多工位设置
例如,单导轨工作站,需要在导轨另一侧添加工位。
%20V1.1-20250911_7bd46bc9-c936-473a-95bb-0d060d1afd16.png)
图 216
首先右键工作台库,点“新建”。
%20V1.1-20250911_45c270fe-b1a7-4e03-9aa2-078f2f925e48.png)
图 217
在创建工作台界面,可以设置工作台的长宽高信息。长宽高设置并没有严格要求,可尽量与导轨长度接近。
%20V1.1-20250911_a272289f-b98c-4dce-9630-e5d53d580870.png)
图 218
创建完成后,右键新建的工作台,点设置坐标。
%20V1.1-20250911_034e72d0-7511-46dc-b1eb-654890895164.png)
图 219
设置到与工位1对称的位置即可。
%20V1.1-20250911_7b4d7d5a-fdfc-4693-ab3a-cf85fb46a6bd.png)
图 220
右键点工作台属性。
%20V1.1-20250911_f5246321-eb86-455f-836c-452458f437ce.png)
图 221
工作台用途选“焊接”。为避免工作台与工件穿模导致工件显示不全,可以设置工作台不透明度。为避免焊枪与工作台碰撞干扰后续自动优化,可不勾选“碰撞检测”。
%20V1.1-20250911_51810a6b-6198-44e4-a42b-6b200fa0c7b7.png)
图 222
对于导轨两侧的工位,机器人在不同工位之间切换可能会撞到焊接等外部设备,需要给每个工位单独设置安全点。
%20V1.1-20250911_2b237b31-5d26-4d68-bcf2-e22b7f98f94a.png)
图 223
多工件设置
在工作台属性的程序列表页面,取消单工件模式和单程序模式的勾选,可启用多工件模式。
单工件模式表示当前工位每次只记录一个工件,新工件名称和程序会覆盖原来工件。
单程序模式表示每个工件只记录一个程序,新程序名称会覆盖原来程序名称。
%20V1.1-20250911_85741572-8884-4553-9ab0-ec0f73e62159.png)
图 224
程序生成后,工件名和程序名会记录到对应工位的程序列表中。
注意:多工件模式目前每工位最多记录5个工件。
%20V1.1-20250911_e16681b3-4aba-49eb-8991-918cd22c389a.png)
图 225
5.3.2 视觉软件设置
%20V1.1-20250911_db042a5f-fbc0-4e33-8bab-291766cdc5fa.png)
图 226
在软件标准配置里面选择对应的场景进行配置。%20V1.1-20250911_1603af75-e882-4aff-8d11-6a2625c41f6a.png)
图 227
修改工件参数中的工件最近距离,开启多工件定位功能。
5.4 案例说明
5.4.1 单导轨
工作站配置图
%20V1.1-20250911_68d39e5f-3918-48a0-a674-951f25449dd4.png)
图 228
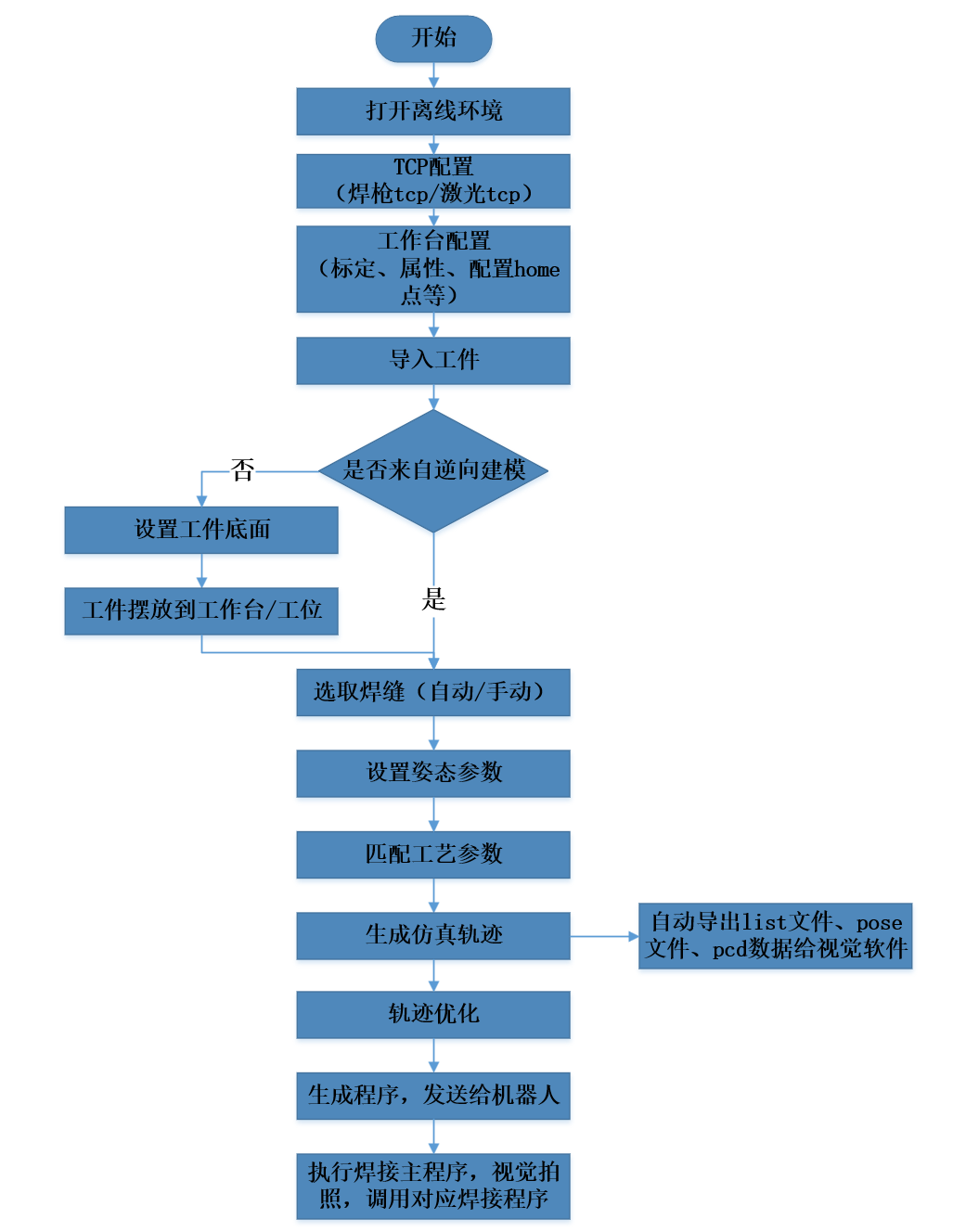
离线操作流程图
%20V1.1-20250911_36198544-6398-4101-9772-f54d73c06bfa.png)
图 229
主程序流程图
%20V1.1-20250911_eca9af39-1f2b-4744-b554-3bca401379ee.png)
图 230
程序示例及变量创建
多工位在线更新程序示例及释义
子程序示例